на одной машине 4 7 10

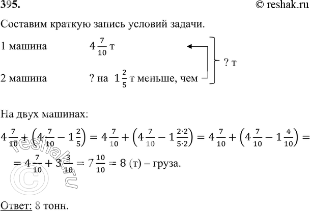
на одной машине 4 7 10. матем 5 класс 1 часть номер 395. математика 6 класс виленкин номер 390. гдз по математике 6 класс виленкин номер 395. на одной машине 4 7/10 т груза а на другой на 1 2/5.
на одной машине 4 7 10. матем 5 класс 1 часть номер 395. математика 6 класс виленкин номер 390. гдз по математике 6 класс виленкин номер 395. на одной машине 4 7/10 т груза а на другой на 1 2/5.
задача на 1 машину. задачи на автомашине привезли. математика 6 класс страница 100 номер 390. на одной машине 4 7 10. математика 6 класс упражнение 395.
задача на 1 машину. задачи на автомашине привезли. математика 6 класс страница 100 номер 390. на одной машине 4 7 10. математика 6 класс упражнение 395.
на одной машине 4 7 10. математика 6 класс 1 часть номер 395. на одной машине 4 7 10. задачи грузоперевозок. на одной машине 4 7 10.
на одной машине 4 7 10. математика 6 класс 1 часть номер 395. на одной машине 4 7 10. задачи грузоперевозок. на одной машине 4 7 10.
гдз по математике 6 класс номер 390. математика 6 класс виленкин 1 часть номер 395. на одной машине 4 7 10. гдз по математике 6 класс упражнение 390 виленкин. математика на одной машине 4 7/10 т груза а на другой на 1 2/5 т больше.
гдз по математике 6 класс номер 390. математика 6 класс виленкин 1 часть номер 395. на одной машине 4 7 10. гдз по математике 6 класс упражнение 390 виленкин. математика на одной машине 4 7/10 т груза а на другой на 1 2/5 т больше.
решить задачу 2 машины.
решить задачу 2 машины.
на одной машине 4 7 10
на одной машине 4 7 10